河北省2025年高校外语微课大赛校赛通知
发布时间:2025-03-24 查看次数:
为深入学习贯彻党的二十大和二十届二中、三中全会精神,全面贯彻落实习近平总书记关于教育的重要论述精神,纵深推进国家教育数字化战略行动,持续建设优质教学资源,提升教师数字素养,助力建设学习型社会,以教育数字化开辟外语发展新赛道、塑造外语发展新优势,河北省教育厅联合高等教育出版社共同开展2025年外语微课大赛,现将省赛、校赛有关事项通知如下:
一、参加对象与要求
本次活动面向全国普通高等学校、职业院校的专职外语教师及教学团队,按本科英语组、高职英语组、中职英语组和其他语言组(限日、俄、德、法语种)四个组别开展。参与活动的教师或教学团队,限提交一件作品。其中,教学团队需由1名第一作者负责,团队其他成员不超过4名。
万象城官网参加高职英语组,共2个教学团队可以参加省赛。
二、活动安排
有意愿参加比赛的教学团队于2025年4月29日上午11点前提交微课作品给张瑶老师,部门评选后择优推荐参加省赛。
自通知发放起至5月15日,教学团队可登录活动官网(https://weike.hep.com.cn)注册报名,并按要求提交作品。若涉及知识产权纠纷,申报者须自行承担责任。具体作品要求见官网的“2025年外语微课优秀作品征集与交流活动说明”。
三、作品基本要求
1.作品设计要求
“外语微课”要以育人为核心、立德为根本,以提高学生用外语讲好中国故事的能力、跨文化交际能力和自主学习能力为主要目标,针对外语某一知识点、技能点或问题点进行教学设计,创新内容呈现方式,以视频为主要载体,在几分钟内呈现出的结构化内容,可满足学习者在碎片化时间和多元空间里多样性、个性化的学习需求。
2.作品内容要求
(1)宣传阐释党的二十大和二十届二中、三中全会精神,以及习近平总书记关于教育的重要论述精神,探讨外语教学的育人功能,落实外语课程思政教育,促进对外文化交流,加强国际传播能力建设,持续提高微课作品思想引导的主动性、精准性、实效性;
(2)契合外语人才培养规律,按照“两性一度”(高阶性、创新性、挑战度)要求打造外语微课金课,满足数字化时代智慧教育多维应用场景需要;
(3)围绕指定范围内的配套教材(详见活动官网),任选一单元,针对其中的某一知识点或某一教学问题设计制作微课视频;
(4)严格遵守国家相关法律法规,包括但不限于以下情况:
①微课作品中如涉及地图(包括PPT课件及微课视频背景),请登录自然资源部网站上的标准地图服务(http://bzdt.ch.mnr.gov.cn/index.html)下载,并标注审图号;
②如需使用国旗和国徽图案,请到中国政府网(www.gov.cn)下载标准版本,并注明引用出处。
3.作品构成与要求
参加活动的教师设计作品,录制微课视频,并提供配套教学设计方案及微课辅助扩展材料。作品包含:
(1)微课视频:每个视频时长5~8分钟。要求图像清晰稳定,构图合理,声音清楚,无交流声或其他杂音、噪声等缺陷。视频片头时长不超过5秒,应显示活动名称、活动组别、课程名称、作品标题以及配套教材的名称。视频主要环节有字幕提示。具体要求见活动官网“活动指南”中的“视频制作”参考说明。
(2)作品介绍:围绕本微课的教学内容进行总体介绍,语言要求简洁明了、概括性强。
(3)教学设计方案:微课视频配套的教学设计,内容包括微课作品的教学目标、教学对象、设计思路、教学步骤、实现手段、教学总结和作品相关材料的引用转载出处等。作品中非自创自编内容必须标注引用转载出处。设计方案的内容和形式由教师自行设计,无固定模式。
(4)辅助扩展资料:根据教学设计,与微课视频合理搭配,包括但不限于PPT课件、多媒体素材(音视频、动画、图片、文本、表单等)、练习及答案、反馈等。练习及答案为必备材料。作品所有内容不得在任何地方以任何形式出现教师的姓名、校名、校徽等一切个人信息。
4.作品分类
提交作品前需在官网作品信息页面选择 “课程分类”“话题”“课程”“配套教材”等作品所属类型。
5.其他说明
(1)教学语言:本科英语组教学语言为英文,仅与翻译课程相关的作品可以使用中文。高职英语组和中职英语组以英语为主,可适当使用中文。其他语言组(仅限日、俄、德、法)教学语言以外语为主,可适当使用中文。(2)是否出镜:对教师是否出镜不做要求,教师出镜与否不作为遴选标准和依据。(3)授课对象:面向对该主题的课程内容感兴趣的学生,应具备一定的普适性。(4)授课团队:作品允许含外教在内的团队参加活动。
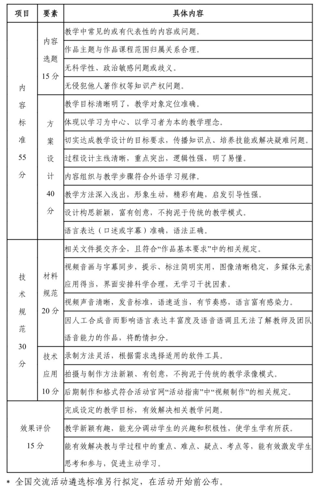
四、作品遴选标准(注:不符合作品基本要求的将根据情况扣分。)(详见下表)
五、作品权利归属
参加活动的作品及素材须为本人原创,使用他人作品(包括图片、字体等)须取得合法授权并注明出处,不得抄袭他人作品,侵害他人权益。若发现作品侵犯他人著作权,或有任何不法不良内容,将会被取消活动资格,由参加活动的教师承担全部责任。参加活动的教师享有作品的著作权。参加活动的教师将作品上传至活动官网即视为其同意将该作品的修改权、信息网络传播权、复制权、发行权、开发制作成数字产品并复制发行的权利免费授予高等教育出版社有限公司、高等教育电子音像出版社有限公司专有行使。教师不得另行许可他人或者自己行使前述权利。全国交流活动阶段,教师将展示微课视频并根据提交的课件和教学设计进行阐述。教师参加全国交流活动即视为授权高等教育出版社有限公司、高等教育电子音像出版社有限公司对活动现场进行录音录像,并有权免费对录音录像制品及教师现场演示的PPT、视频等进行专有的复制、发行及信息网络传播。以上授权期限等同于作品著作权保护期,授权无地域限制。
国际教育交流学院
2025年3月24日



